
Human distal lung maps and lineage hierarchies reveal a bipotent progenitor
Kadur Lakshminarasimha Murthy P., Sontake V., Tata A., Kobayashi Y., Macadlo L., …… Tata PR. Published in Nature Apr 2022

An integrated cell atlas of the human lung in health and disease
L Sikkema, D Strobl, L Zappia, E Madissoon, NS Markov, … P Kadur Lakshminarasimha Murthy, PR Tata, et al. Published in bioRxiv March 2022

An In Vitro Microfluidic Alveolus Model to Study Lung Biomechanics
Kumar V, Madhurakkat Perikamana SK, Tata A, Hoque J, Gilpin A, Tata PR, Varghese S. Published in Front Bioeng Biotechnol. Feb 2022

Epigenetic basis of oncogenic-Kras-mediated epithelial-cellular proliferation and plasticity
Kadur Lakshminarasimha Murthy P, Xi R, Arguijo D, Everitt JI, Kocak DD, Kobayashi Y, Bozec A, Vicent S, Ding S, Crawford GE, Hsu D, Tata PR, Reddy T, Shen X. Dev Cell. Feb 2022

Lung Regeneration: Cells, Models, and Mechanisms
Arvind Konkimalla, Aleksandra Tata, Purushithama Rao Tata. Published in Cold Spring Harb Perspect Biol. Nov 2021

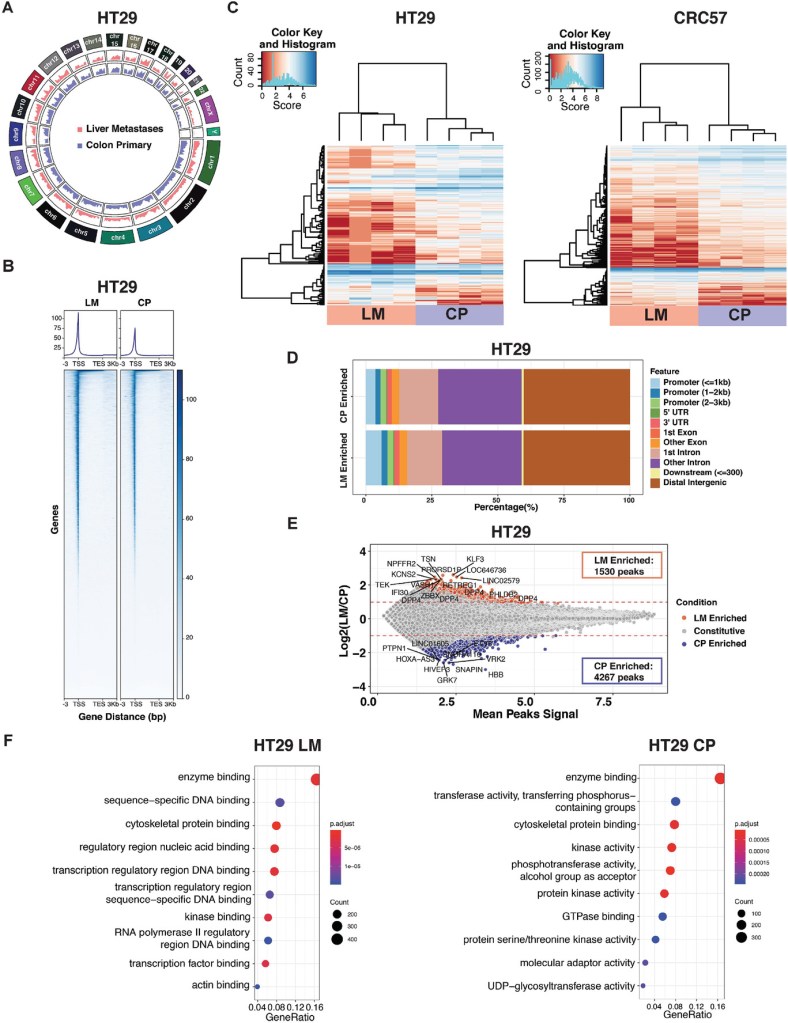
Chromatin Remodeling of Colorectal Cancer Liver Metastasis is Mediated by an HGF-PU.1-DPP4 Axis
Lihua Wang, Ergang Wang, Jorge Prado Balcazar, Zhenzhen Wu, Kun Xiang, Yi Wang, Qiang Huang, Marcos Negrete, Kai-Yuan Chen, Wei Li, Yujie Fu, Anders Dohlman, Robert Mines, Liwen Zhang, Yoshihiko Kobayashi, Tianyi Chen, Guizhi Shi, John Paul Shen, Scott Kopetz, Purushothama Rao Tata, Victor Moreno, Charles Gersbach, Gregory Crawford, David Hsu, Emina Huang, Pengcheng Bu, Xiling Shen. Published in Adv Sci. Aug 2021

COVID-19 tissue atlases reveal SARS-CoV-2 pathology and cellular targets
Toni M. Delorey, Carly G. K. Ziegler, Graham Heimberg, … Purushothama Rao Tata, et al. Published in Nature. Apr 2021

Ferroptotic stress promotes the accumulation of pro-inflammatory proximal tubular cells in maladaptive renal repair
Ide S, Kobayashi Y, Ide K, Strausser SA, Abe K, Herbek S, O’Brien LL, Crowley SD, Barisoni L, Tata A, Tata PR, Souma T. Published in Elife. Jul 2021

Epithelial cell plasticity: breaking boundaries and changing landscapes
Tata A, Chow RD, Tata PR. Published in EMBO Reports. Jul 2021

Secretory Cells Dominate Airway CFTR Expression and Function in Human Airway Superficial Epithelia
Okuda K, Dang H, Kobayashi Y, Carraro G, Nakano S, Chen G, Kato T, Asakura T, Gilmore RC, Morton LC, Lee RE, Mascenik T, Yin WN, Barbosa Cardenas SM, O’Neal YK, Minnick CE, Chua M, Quinney NL, Gentzsch M, Anderson CW, Ghio A, Matsui H, Nagase T, Ostrowski LE, Grubb BR, Olsen JC, Randell SH, Stripp BR, Tata PR, O’Neal WK, Boucher RC. Published in Am J Respir Crit Care Med. May 2021

Identification of a Repair-Supportive Mesenchymal Cell Population during Airway Epithelial Regeneration
Moiseenko A, Vazquez-Armendariz AI, Kheirollahi V, Chu X, Tata A, Rivetti S, Günther S, Lebrigand K, Herold S, Braun T, Mari B, De Langhe S, Kwapiszewska G, Günther A, Chen C, Seeger W, Tata PR, Zhang JS, Bellusci S, El Agha E. Published in Cell Reports. Dec 2020

Human Lung Stem Cell-Based Alveolospheres Provide Insights into SARS-CoV-2-Mediated Interferon Responses and Pneumocyte Dysfunction
Katsura H, Sontake V, Tata A, Kobayashi Y, Edwards CE, Heaton BE, Konkimalla A, Asakura T, Mikami Y, Fritch EJ, Lee PJ, Heaton NS, Boucher RC, Randell SH, Baric RS, Tata PR. Published in Cell Stem Cell. Dec 2020

BALO: a “mini lung” model to study cell-cell interactions
Sontake V, Tata PR. Published in EMBO J. Nov 2020

Persistence of a regeneration-associated, transitional alveolar epithelial cell state in pulmonary fibrosis.
Kobayashi Y, Tata A, Konkimalla A, Katsura H, Lee RF, Ou J, Banovich NE, Kropski JA, Tata PR. Published in Nature Cell Biology. Aug 2020

Essential role for InSyn1 in dystroglycan complex integrity and cognitive behaviors in mice
Uezu A, Hisey E, Kobayashi Y, Gao Y, Bradshaw TW, Devlin P, Rodriguiz R, Tata PR, Soderling S. Published in Elife. Dec 2019

Cellular organization and biology of the respiratory system
Hogan B, Tata PR. Published in Nature Cell Biol. Jul 2019

IL-1 and TNFα Contribute to the Inflammatory Niche to Enhance Alveolar Regeneration
Katsura H, Kobayashi Y, Tata PR, Hogan BLM. Published in Stem Cell Reports. Apr 2019

ABL kinase inhibition promotes lung regeneration through expansion of an SCGB1A1+ SPC+ cell population following bacterial pneumonia
Khatri A, Kraft BD, Tata PR, Randell SH, Piantadosi CA, Pendergast AM. Published in PNAS. Apr 2019

A revised airway epithelial hierarchy includes CFTR-expressing ionocytes.
Montoro DT, Haber AL, Biton M, Vinarsky V, Lin B, Birket SE, Yuan F, Chen S, Leung HM, Villoria J, Rogel N, Burgin G, Tsankov AM, Waghray A, Slyper M, Waldman J, Nguyen L, Dionne D, Rozenblatt-Rosen O, Tata PR, Mou H, Shivaraju M, Bihler H, Mense M, Tearney GJ, Rowe SM, Engelhardt JF, Regev A, Rajagopal J. Published in Nature. Aug 2018

Pulmonary Neuroendocrine Cells: Sensors and Sentinels of the Lung
Kobayashi Y, Tata PR. Published in Developmental Cell. May 2018

Myoepithelial Cells of Submucosal Glands Can Function as Reserve Stem Cells to Regenerate Airways after Injury
Tata A, Kobayashi Y, Chow RD, Tran J, Desai A, Massri AJ, McCord TJ, Gunn MD, Tata PR. Published in Cell Stem Cell. May 2018

Developmental History Provides a Roadmap for the Emergence of Tumor Plasticity
Tata PR, Chow RD, Saladi SV, Tata A, Konkimalla A, Bara A, Montoro D, Hariri LP, Shih AR, Mino-Kenudson M, Mou H, Kimura S, Ellisen LW, Rajagopal J. Published in Developmental Cell. Mar 2018

Plasticity in Olfactory Epithelium: Is It a Sniffer or Shape Shifter?
Konkimalla A, Tata PR. Published in Cell Stem Cell. Dec 2017

Plasticity in the lung: making and breaking cell identity
Tata PR, Rajagopal J. Published in Developmental Cell. Mar 2017

The CapZ interacting protein Rcsd1 is required for cardiogenesis downstream of Wnt11a in Xenopus laevis
Hempel A, Kühl SJ, Rothe M, Rao Tata P, Sirbu IO, Vainio SJ, Kühl M. Published in Developmental Biology. Feb 2017

Regulatory Circuits and Bi-directional Signaling between Stem Cells and Their Progeny
Tata PR, Rajagopal J. Published in Cell Stem Cell. Dec 2016

Cellular plasticity: 1712 to the present day
Tata PR, Rajagopal J. Published in Curr Opin Cell Biol. Dec 2016

Dual SMAD Signaling Inhibition Enables Long-Term Expansion of Diverse Epithelial Basal Cells
Mou H, Vinarsky V, Tata PR, Brazauskas K, Choi SH, Crooke AK, Zhang B, Solomon GM, Turner B, Bihler H, Harrington J, Lapey A, Channick C, Keyes C, Freund A, Artandi S, Mense M, Rowe S, Engelhardt JF, Hsu YC, Rajagopal J. Published in Cell Stem Cell. Aug 2016

Parent stem cells can serve as niches for their daughter cells
Pardo-Saganta A, Tata PR, Law BM, Saez B, Chow RD, Prabhu M, Gridley T, Rajagopal J. Published in Nature. Jul 2015

Injury induces direct lineage segregation of functionally distinct airway basal stem/progenitor cell subpopulations
Pardo-Saganta A, Law BM, Tata PR, Villoria J, Saez B, Mou H, Zhao R, Rajagopal J. Published in Cell Stem Cell. Feb 2015
